当前位置: 首页/政务公开/法定主动公开内容
索 引 号 主题分类 其他 \ 其他
发布机构 自治区人民政府 文  号 内政发〔2024〕20号
成文日期 2024-07-16
索 引 号
主题分类 其他
发布机构 自治区人民政府
文  号 内政发〔2024〕20号
成文日期 2024-07-16

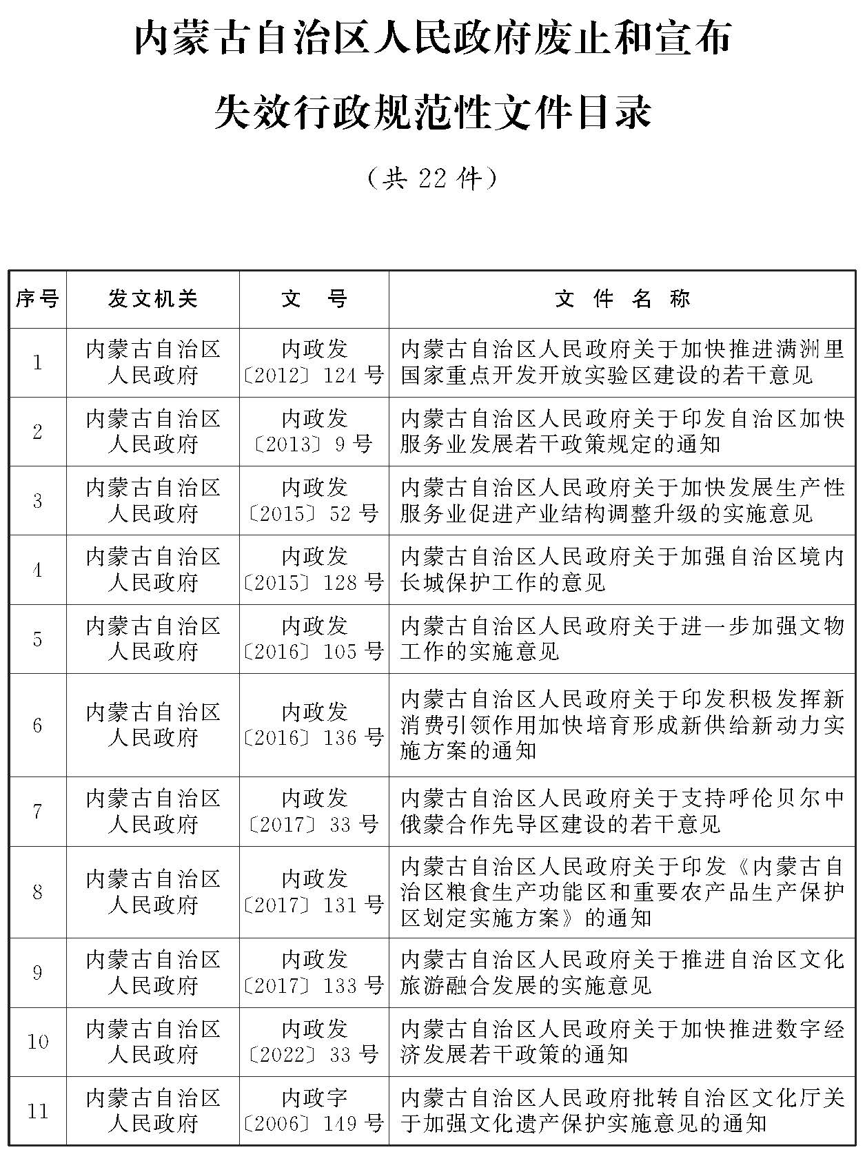
ld体育中国官方网站关于
废止和宣布失效部分行政规范性文件的通知

发布日期:2024-07-23 10:11 
分享到:
【字体:  

各盟行政公署、市人民政府,自治区各委、办、厅、局,各大企业、事业单位:

现将《ld体育中国官方网站废止和宣布失效行政规范性文件目录》印发给你们,纳入目录的行政规范性文件自本通知印发之日起停止执行,不再作为行政管理的依据。各地区各部门单位要对出台的相关行政规范性文件及时清理,做好ld体育中国官方网站衔接。


2024年7月16日    

(此件公开发布)


信息来源:自治区人民政府办公厅

您还未登录,请登录后进行收藏!

是否“确认”跳转到登录页?