| 索 引 号 | 主题分类 | 其他 \ 其他 | |
| 发布机构 | 自治区人民政府办公厅 | 文 号 | 内政办发〔2018〕76号 |
| 成文日期 | 2018-11-09 |
| 索 引 号 | |
| 主题分类 | 其他 |
| 发布机构 | 自治区人民政府办公厅 |
| 文 号 | 内政办发〔2018〕76号 |
| 成文日期 | 2018-11-09 |
各盟行政公署、市人民政府,自治区各委、办、厅、局,各大企业、事业单位:
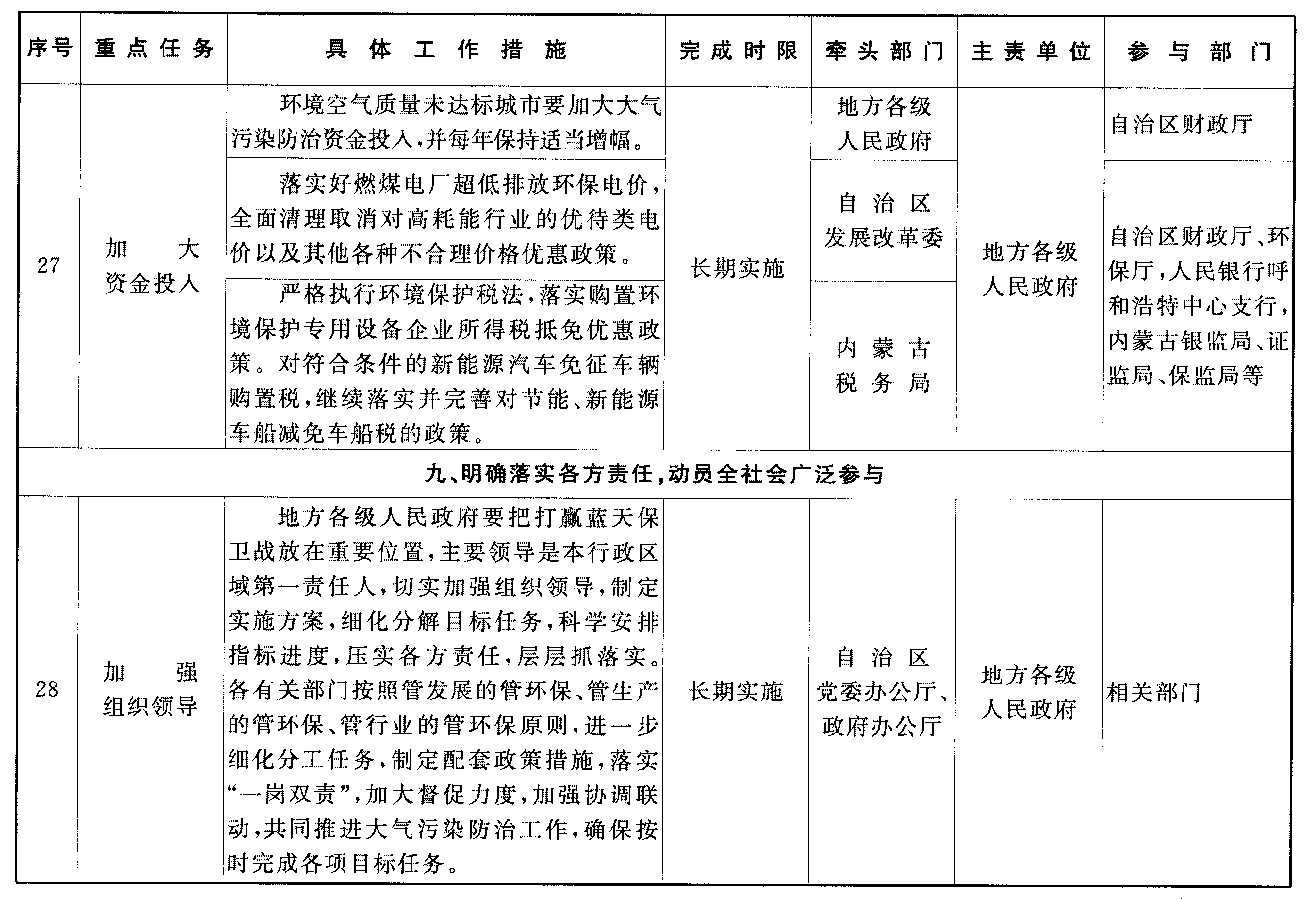
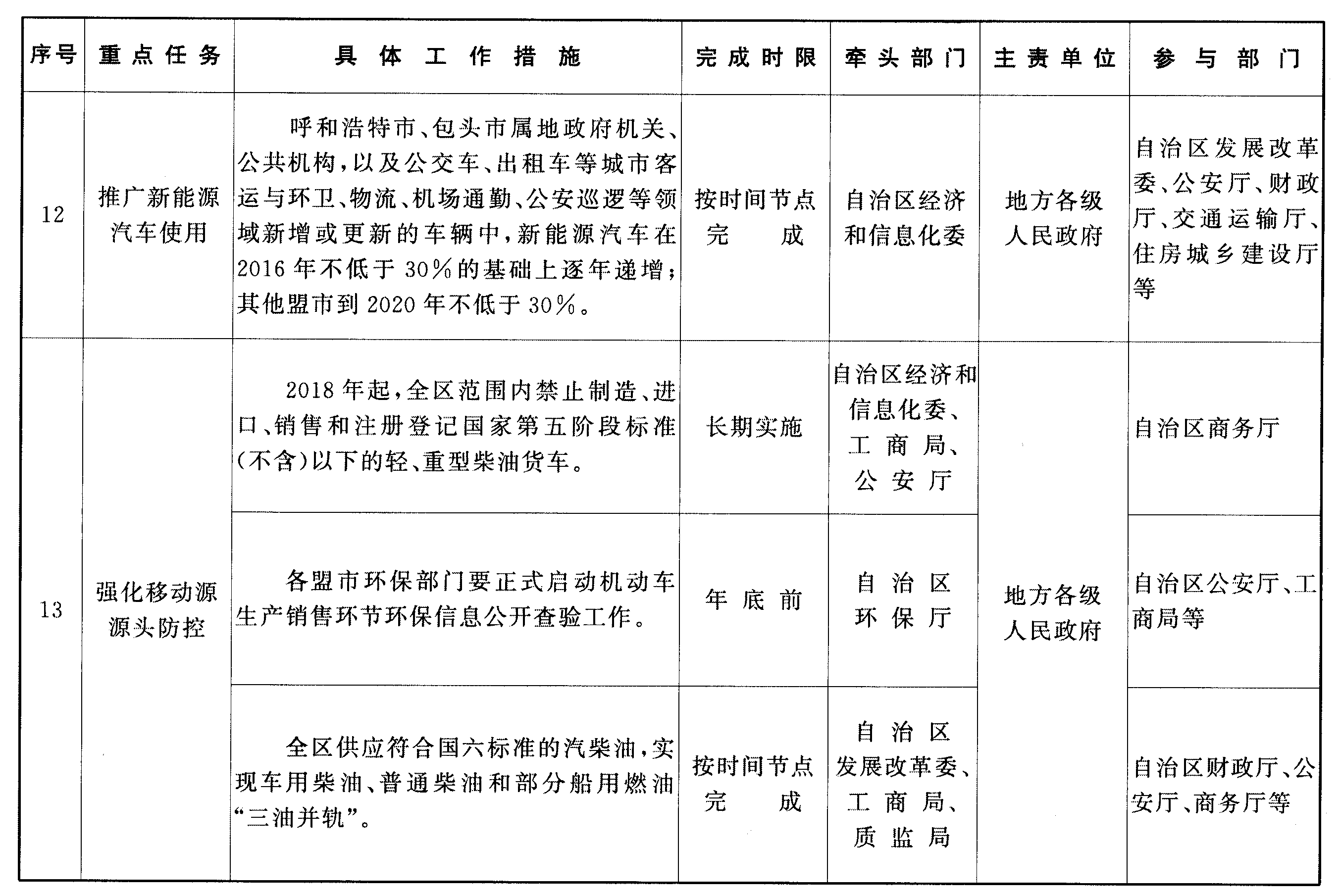
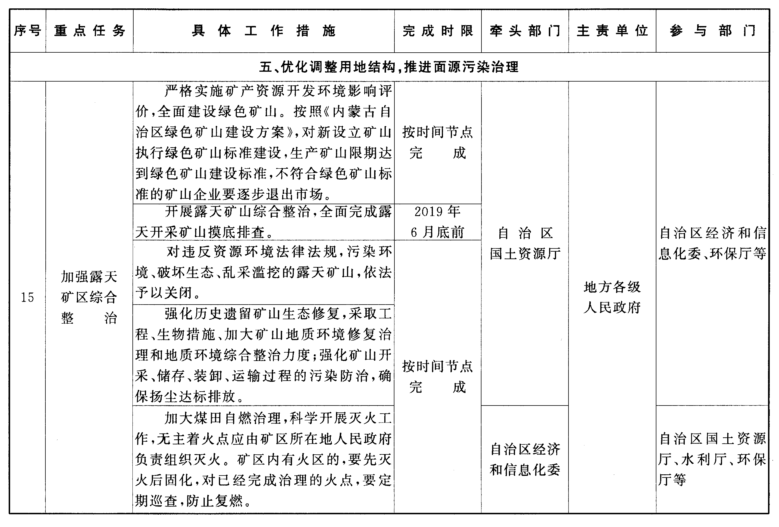
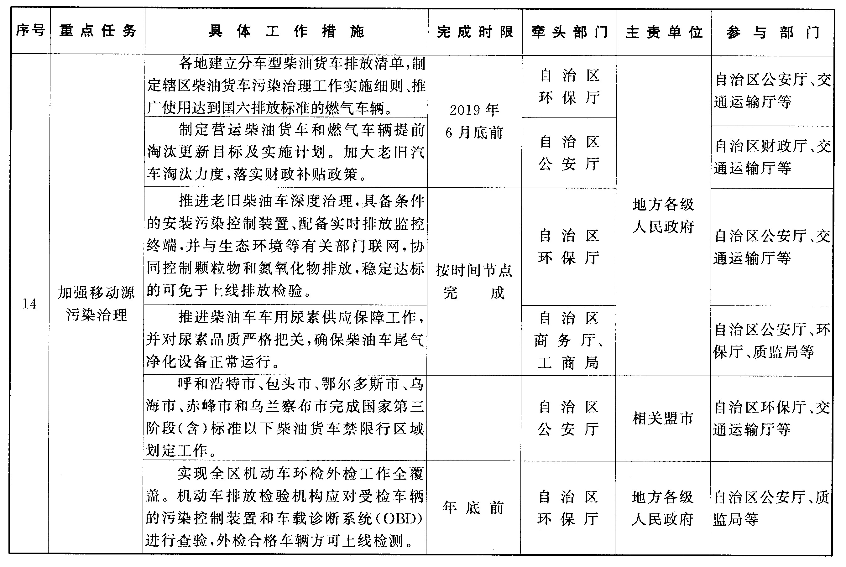
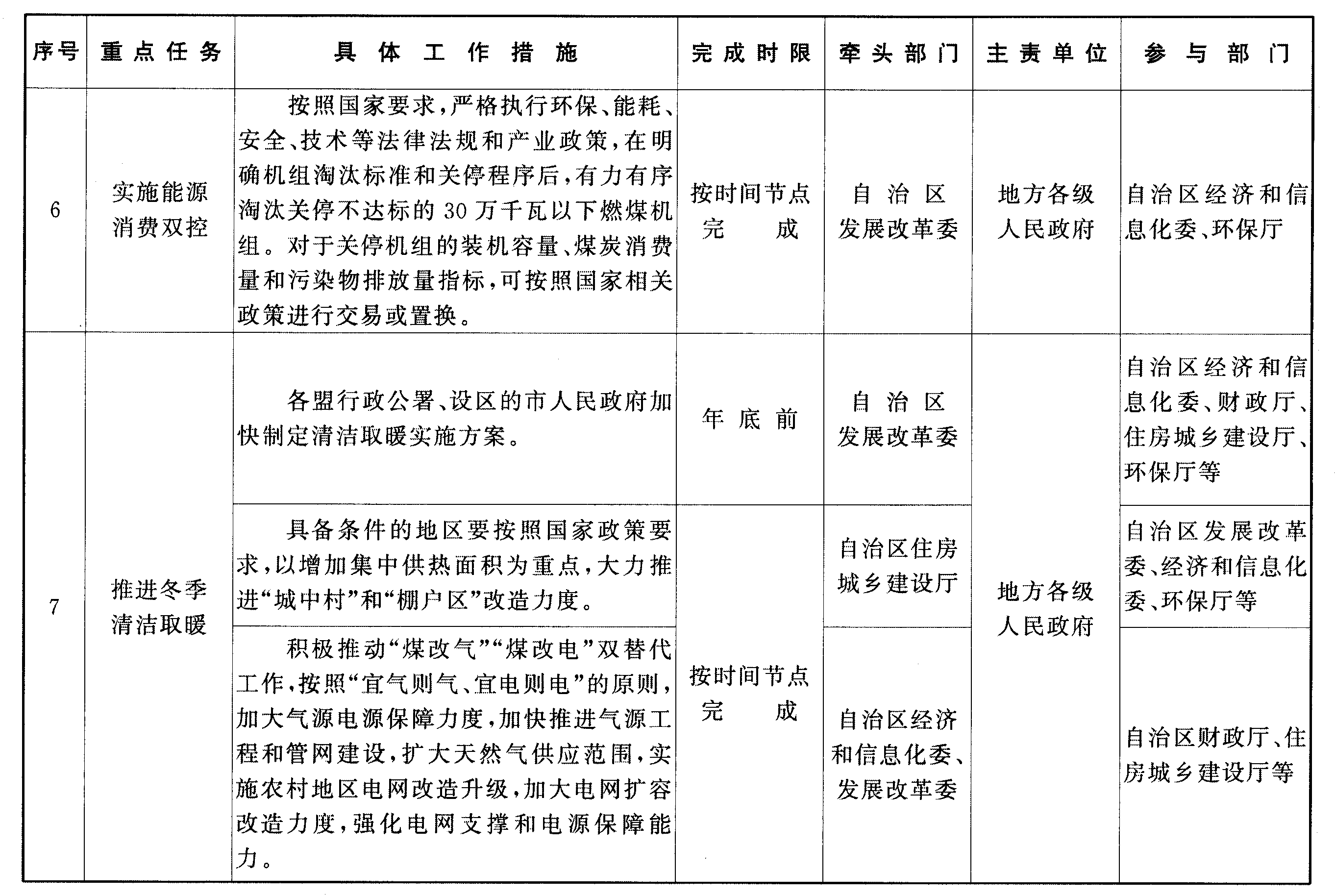
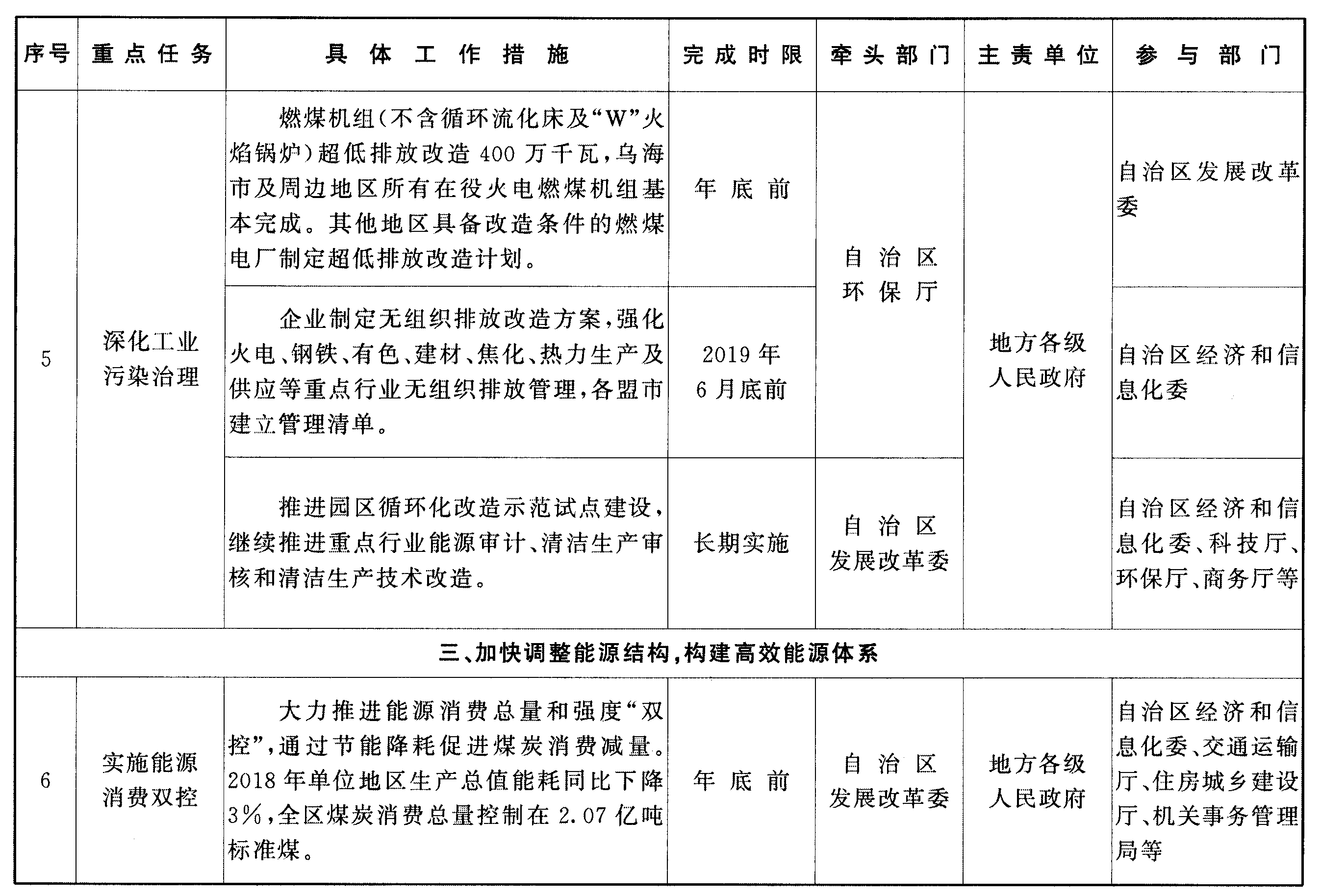
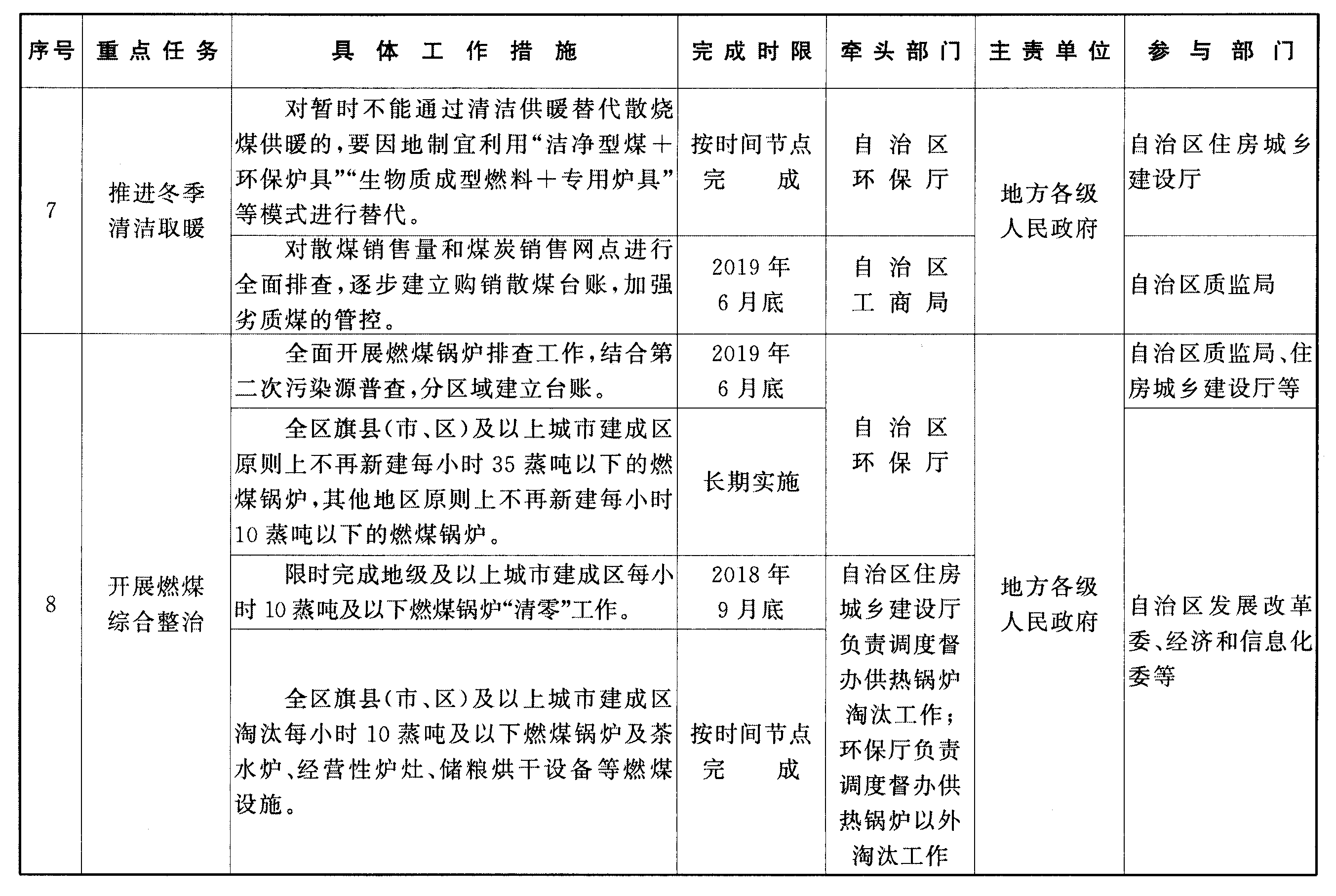
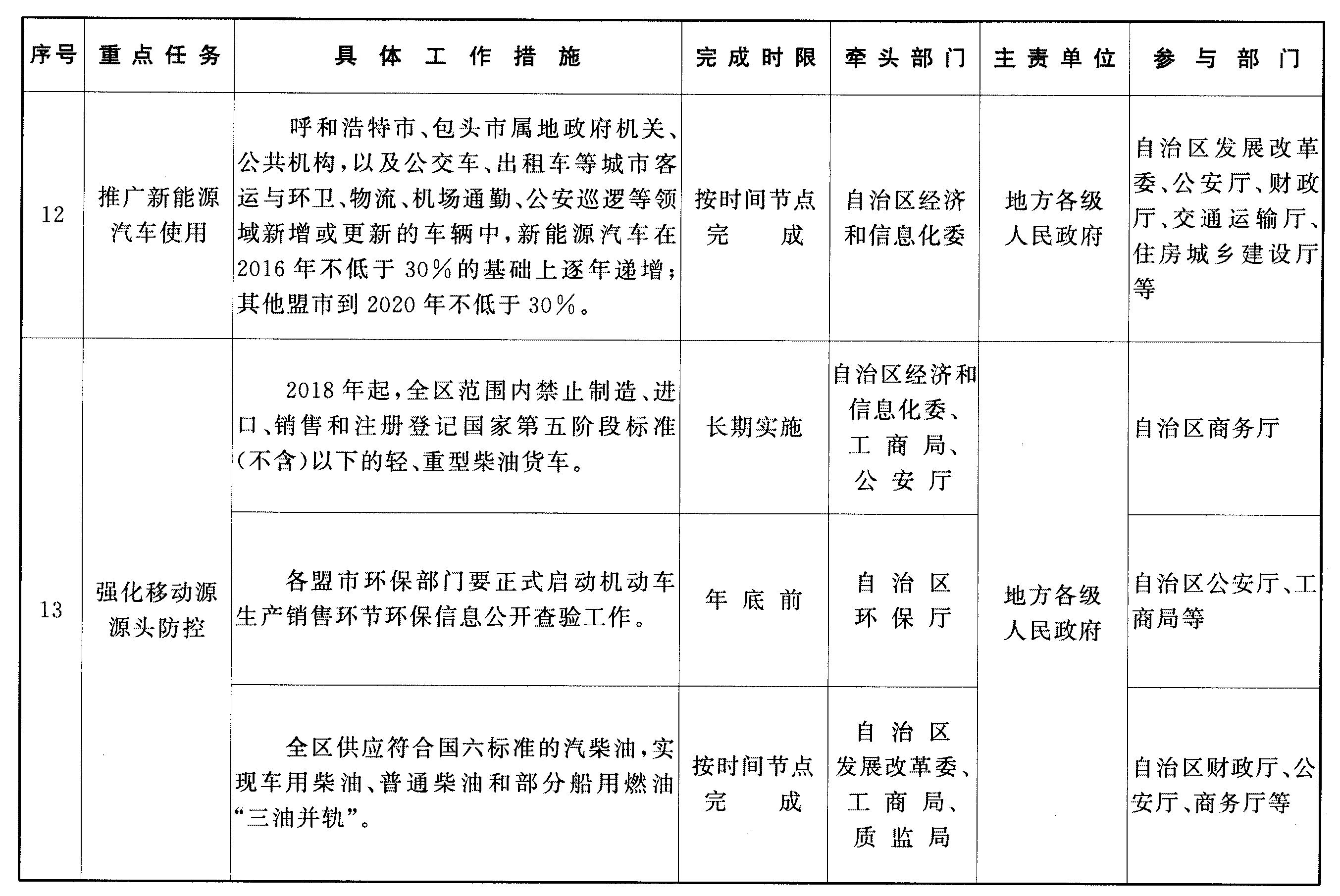
经自治区人民政府同意,现将《内蒙古自治区2018年度大气污染防治实施方案》印发给你们,请结合实际,认真组织实施。
2018年11月9日
(此件公开发布)
是否“确认”跳转到登录页?