| 索 引 号 | 主题分类 | 综合政务 \ 其他 | |
| 发布机构 | 自治区人民政府 | 文 号 | 内政发〔2021〕19号 |
| 成文日期 | 2021-12-21 |
| 索 引 号 | |
| 主题分类 | 其他 |
| 发布机构 | 自治区人民政府 |
| 文 号 | 内政发〔2021〕19号 |
| 成文日期 | 2021-12-21 |
ld体育中国官方网站
关于印发自治区本级行政权力
中介服务事项清单(2021年)的通知
各盟行政公署、市人民政府,自治区各委、办、厅、局,各大企业、事业单位:
为规范行政权力中介服务行为,促进中介服务市场健康发展,按照《优化营商环境条例》(国务院令第722号)、《国务院办公厅关于清理规范国务院部门行政审批中介服务的通知》(国办发〔2015〕31号)、《国务院关于第三批清理规范国务院部门行政审批中介服务事项的决定》(国发〔2017〕8号)等法规文件精神及自治区党委和政府相关工作要求,经对自治区本级各部门开展行政审批、备案等工作中涉及的中介服务事项进行清理和规范,现将《内蒙古自治区本级保留由申请人付费委托行政权力中介服务事项清单(2021年)》《内蒙古自治区本级行政权力中介服务事项其他清单(2021年)》(第一部分申请人自主选择是否委托中介机构开展的服务事项清单和第二部分审批部门付费委托中介机构开展的服务事项清单)、《内蒙古自治区本级决定清理规范的行政权力中介服务事项清单(2021年)》印发给你们,并提出以下意见,请一并贯彻落实。
一、清单式管理
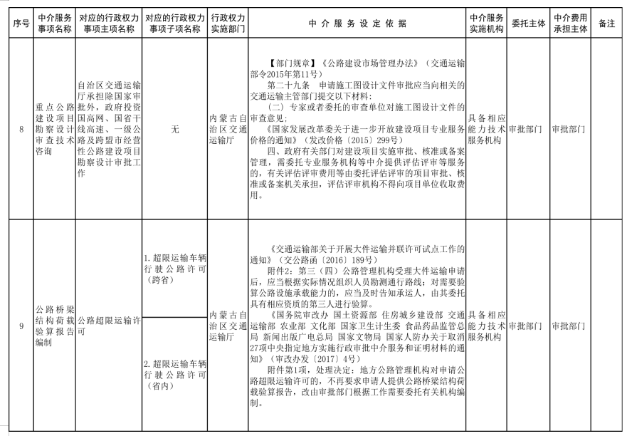
自治区对本级各部门在实施行政审批、备案等行政权力过程中所涉及的中介服务事项实行清单式管理。凡未纳入《内蒙古自治区本级保留由申请人付费委托行政权力中介服务事项清单(2021年)》的事项,行政机关不得以任何形式要求申请人委托中介机构开展服务,包括各类技术审查、论证、评估、评价、检验、检测、鉴证、鉴定、证明、咨询、试验等。可通过征求部门意见、加强事中事后监管予以解决或申请人可按要求自行完成的事项,一律不得设定强制性中介服务;现有或已经取消的行政权力事项,一律不得转为中介服务;单项中介服务事项,一律不得拆分为多个环节。
申请人自主选择是否委托中介机构开展的服务事项和审批部门付费委托中介机构开展的服务事项,同步纳入中介服务事项清单体系予以规范管理。
二、动态化调整
自治区实行中介服务事项清单动态调整机制,法律、法规、规章立改废,国务院决定调整,部门职能职责变动等情况涉及中介服务事项变动的,自治区各有关部门要及时向自治区政务服务局反馈情况,由自治区政务服务局定期组织对相关中介服务事项清单进行动态调整。严格控制新设立中介服务事项,除事关公共安全、环境安全、生命健康等特殊需要并具有法律、法规等依据的,一律不得设定强制性中介服务。
自治区各有关部门要根据中介服务事项清单的调整情况做好具体落实工作,将决定减免的中介服务从申请材料清单中删除,将保留的中介服务事项清单及相关信息在本部门网站、政务服务大厅(窗口)公布,接受社会监督。
三、其他工作要求
按照国家“放管服”改革和优化营商环境要求,逐步推动企业群众、中介服务机构、自治区各部门使用全区一体化政务服务平台自治区本级中介服务超市,通过超市选取中介服务。行政机关委托中介服务机构开展的技术性服务事项,应当通过竞争性方式选择中介服务机构,委托服务费用由行政机关承担,不得转嫁给申请人承担。
2021年12月21日
(此件公开发布)















































是否“确认”跳转到登录页?